Skip to main content
Menu

Department of Education

Chat Icon

Sub-Directorate: Knowledge Management

Sub-Directorate: Knowledge Management

 

button-sa-sams-support.png

 

button-find-a-school.png

 

Use the link below to access the DKM Minutes (Branch: Education Planning).

button-dkm-minutes.png

 


button-d-kim.png

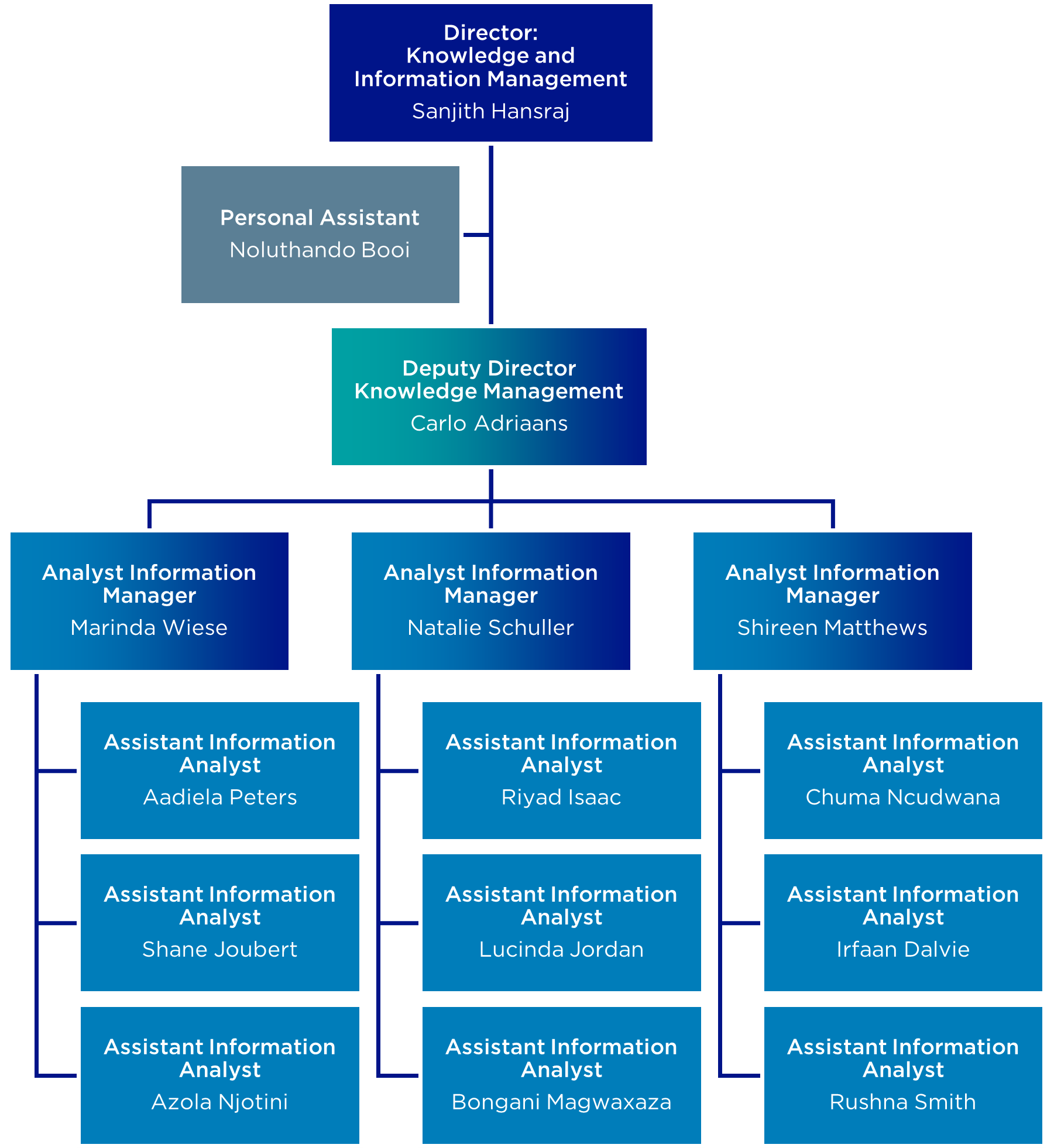
Organogram: Knowledge Management

organogram-knowledge-management.png

Documents | Video Tutorials | Step-by-step gudes

Only applicable to corporate WCED officials/users | District Office and Head Office

 

Video-How to apply for CEMIS and EIS access

 

Video - How to Login and Navigate EIS system

 

button-how-to-reset-your-password-on-eis.png

Forms

Only applicable to corporate WCED officials/users | District Office and Head Office

 

Declaration of Secrecy

 

WCED Systems User Rights Application Form

Contact Details - District CEMIS Staff: Public and Independent Ordinary Schools

contacts-public-and-indep-ordinary-schools.png

Cape Winelands

 

Ferrin Stellenboom 
Tel.: 023 348 0661 
Email: ferrin.stellenboom@westerncape.gov.za

 

Kevin Van Eeden 
Tel.: 023 348 0635 
Email: kevin.vaneeden@westerncape.gov.za

5px-line-with-white-space-02.png

Eden and Central Karoo

 

Keith Zibi 
Tel.: 044 803 8346 
Email: keith.zibi@westerncape.gov.za

 

Romelda America 
Tel.: 044 803 8367 
Email: romelda.america@westerncape.gov.za

5px-line-with-white-space-02.png

Metro Central

 

Anita McGrath 
Tel.: 021 514 6751 
Email: MCEDCEMIS.Circuit1-5@westerncape.gov.za

 

Vacant 
Tel.: 021 514 6737 
Email: MCEDCEMIS.Circuit6-10@westerncape.gov.za

5px-line-with-white-space-02.png

Metro East

 

Buseka Ndinisa 
Tel.: 021 900 7305 
Email: buseka.ndinisa@westerncape.gov.za

 

Thembeka Dlamini 
Tel.: 021 900 7011 
Email: thembeka.dlamini@westerncape.gov.za

5px-line-with-white-space-02.png

Metro North

 

Vacant 
Tel.: 021 938 3052 
Email: MNED.TechnicalHelp@westerncape.gov.za

5px-line-with-white-space-02.png

Metro South

 

Anastasia Kinnear 
Tel.: 021 370 2120 
Email: anastasia.kinnear@westerncape.gov.za

 

Masixole Stofile 
Tel.: 021 370 2106 
Email: masixole.stofile@westerncape.gov.za

5px-line-with-white-space-02.png

Overberg

 

Suzanne Braaf 
Tel.: 028 214 7318 
Email: suzanne.braaf@westerncape.gov.za

5px-line-with-white-space-02.png

West Coast

 

Curnick Paulse 
Tel.: 021 860 1588 
Email: curnick.paulse@westerncape.gov.za

 

Kurt Lewis 
Tel.: 021 860 1221 
Email: kurt.lewis@westerncape.gov.za

Contact Details - District CEMIS Staff: Public and Independent Early Childhood Development Centres (ECD)

contacts-public-and-indep-ordinary-ecds.png

Cape Winelands

 

Support Programme Assistant (SPA) 
Megan Shoyer 
Tel.: 023 348 4656
Email: megan.shoyer@westerncape.gov.za

 

Support Programme Assistant (SPA) 
Egan Van Wyk 
Tel.: 023 348 0672 
Email: egan.vanwyk@westerncape.gov.za

 

ECD Manager (Acting)
Sophia Karriem 
Tel.: 023 348 4611 
Email: sophia.karriem@westerncape.gov.za

5px-line-with-white-space-02.png

Eden and Central Karoo

 

Support Programme Assistant (SPA) 
Mkhuseli Mqamelo 
Tel.: 044 814 2650 
Email: mkhuseli.mqamelo@westerncape.gov.za

 

Support Programme Assistant (SPA) 
Denicia Booysen 
Tel.: 044 814 2647 
Email: denicia.boysen@westerncape.gov.za

 

ECD Manager 
Lucretia Roux 
Tel.: 044 814 2650 
Email: lucretia.roux@westerncape.gov.za

5px-line-with-white-space-02.png

Metro Central

 

Support Programme Assistant (SPA) 
Saar-rah Sedan 
Tel.: 021 514 6946 
Email: saar-rah.sedan@westerncape.gov.za

 

Support Programme Assistant (SPA) 
Unathi Mazwana 
Tel.: 021 514 6954 
Email: unathi.mazwana@westerncape.gov.za

 

ECD Manager (Acting)
Zaahier Jacobs 
021 514 6766 
Email: zaahier.jacobs@westerncape.gov.za

5px-line-with-white-space-02.png

Metro East

 

Support Programme Assistant (SPA) 
Diego Gertze 
Tel.: 021 900 7222 
Email: diago.gertze@westerncape.gov.za

 

Support Programme Assistant (SPA) 
Brittany Kardinal 
Tel.: 021 900 7099 
Email: brittany.kardinal@westerncape.gov.za

 

ECD Manager 
Michelle Liedemann 
Tel.: 021 900 7221 
Email: michele.liedeman@westerncape.gov.za

5px-line-with-white-space-02.png

Metro North

 

Support Programme Assistant (SPA) 
Zinnia Zimri 
Tel.: 021 938 3013 
Email: zinnia.zimri@westerncape.gov.za

 

Support Programme Assistant (SPA) 
Craig Carelse 
Tel.: 021 938 5486 
Email: jaydene.alexander@westerncape.gov.za

 

ECD Manager (Acting)
Kaydy Cheng 
Tel.: 021 938 3174 
Email: kaydey.cheng@westerncape.gov.za 

5px-line-with-white-space-02.png

Metro South

 

Support Programme Assistant (SPA) 
Loren Andries 
Tel.: 021 374 4107 
Email: loren.andries@westerncape.gov.za

 

Support Programme Assistant (SPA) 
Enrico Dankers 
Tel.: 021 374 4108 
Email: enrico.dankers@westerncape.gov.za

 

ECD Manager (Acting)
Andrea Bianchi 
Tel.: 021 374 4107 
Email: andrea.bianchi@westerncape.gov.za

5px-line-with-white-space-02.png

Overberg

 

Support Programme Assistant (SPA)
Andrew-Paul Theunis 
Tel.: 028 214 7350 
Email: andrew-paul.theunis@westerncape.gov.za

 

Support Programme Assistant (SPA)
Janice Wyngaard 
Tel.: 028 214 7352 
Email: janice.wyngaard@westerncape.gov.za

 

ECD Manager (Acting)
Simon Speelman 
Tel.: 028 214 7335 
Email: simon.speelman@westerncape.gov.za

5px-line-with-white-space-02.png

West Coast

 

Support Programme Assistant (SPA) 
Marion Conradie 
Tel.: 021 860 1269 
Email: marion.conradie@westerncape.gov.za

 

Support Programme Assistant (SPA) 
Ricco Du Plessis 
Tel.: 021 860 1268 
Email: ricco.duplessis@westerncape.gov.za

 

ECD Manager 
Sally Meyer 
Tel.: 021 860 1201 
Email: sally.meyer@westerncape.gov.za

5px-line-with-white-space-02.png

Head Office

 

Support Programme Assistant (SPA) 
Zintle Godongwana 
Tel.: 021 467 2596 
Email: zintle.godongwana@westerncape.gov.za

 

Support Programme Assistant (SPA) 
Badroonisa Parker 
Tel.: 021 467 2274 
Email: badroonisa.parker@westerncape.gov.za

Contact details - User Access Management Officials: CEMIS | EduInfoSearch

CEMIS

 

Lucinda Jordan 
Tel.: 021 828 3051 
Email: CEMIS.CEMIS@westerncape.gov.za

5px-line-with-white-space-02.png

EduInfoSearch

 

Bongani Magwaxaza 
Tel.: 021 467 2287 
Email: EduInfoSearch.Webfocus@westerncape.gov.za

 

Riyad Isaac
Tel.: 021 467 2284
Email: Eduinfosearch.Webfocus@westerncape.gov.za